产品应用

当前分类:

太好了,分析透彻,理论结合实际,面板电路集锦及简要分析,赶快收藏吧!

面板电路集锦及简要分析

(之一)


六线端被动型面板电路

为国内多种机型采用,以VDF-B机型为代表,简述其原理。


对“被动型”的说明:


1、面板电路不含MCU或PIC器件,故不会主动示警,如与主板MCU通讯中断时,不会报出CPU故障、通讯中断等故障代码,而仅以88888、-----或无显示警示相关故障的存在。


2、根据主板MCU来的显示数据被动干活,依赖硬件电路进行数据转换(显示内容)。


对“六线端”的说明:


1、+5V、GND电源线两根;


2、信号线四根。


(1)BU5的1\2\3\4脚内部两组反相器所传输的,是来自主板MCU的串行脉冲数据之一,直言之:显示数据;


(2)BU5的9\8脚内部两组反相器所传输的,是来自主板MCU的串行脉冲数据之二,直言之:显示时钟;


二者处理显示信息。


(3)BU5的11\10脚内部两组反相器所传输的,是来自主板MCU的串行脉冲数据之三,直言之:键扫脉冲;


(4)BU5的1\2\3\4脚内部两组反相器所传输的,是送往主板MCU的串行脉冲数据,直言之:按键信息。


二者处理按键信息。


看看四路脉冲长啥样:

我们做的只管这四路信号的有无,而不管具体内容(也是无法管的)。如键扫脉冲、显示时钟、显示数据,3路信号只要有了一路,说明MCU已经正常工作,这3路信号是主板MCU正常工作的重要标志之一。通常,对于MCU是否已经正常工作,感到不易把握,而此三路信号,恰恰可以非常明确地给出答案。


信号的有无,在+5V供电系统框架下,如用直流电压挡测量,则非5V、非0V为信号状态,否则为异常状态;如“按键信息”信号,当此脉冲信号的占空比极大或极小时,所测电压值接近5V或0V,即较难得出明确的判断。测量串行脉冲信号时,因而建议采用示波器进行“一步到位”的测量判断,合格信号不管其频率和占空比如何变化,首先必须是矩形波,最高电压幅度应接近5V,最低幅度应接近0V。对于非矩形波的杂波信号,可视之为无效信号(无信号)。


采用5位数码显示器,BU2提供位驱动信号;BQ1~BQ8,提供段驱动信号。位、段驱动信号BU3、BU1(我称之为数据转换器),进1出8,为串入并出式数据转换电路,为显示器数据解码所专用。


按键信号处理由BU4(我称之为数据转换器)来完成,进8出1,为并入串出式数据转换器。


此外,尚有BU5反相器电路,传输来自主板MCU的显示数据和去往MCU主板的按键信息。


故障检修:


1.显示少位,查BU2反相器和BU3的个别输出端状态;


2.显示少段(笔划),查BQ1~BQ8工作状态,和BU1个别输出端;


3.按键操控失常,查“键扫脉冲”存在否?在,分别按下8个按键,“按键信息”俱无,BU4坏。


4.显示与操控均失常,查上述三个标志性串行脉冲的存在。俱无:主板MCU不具备工作条件;有一路,主板MCU已经工作,查脉冲传输电路。


对于HC165、HC595等数据处理器件,我建议检修者不必在其工作原理(尤其是内部结构框架上)上大费周折,一是搞清楚有难度,二是暂时搞清楚了日后也会忘个差不多(打交道不多这是必然的结果)。重点是搞明白该器件在电路中所起到的作用,以及其正常传输信号所需要的条件。由此判断其正常与否,就变得明晰而简单。


如键控失常:


1.查键扫脉冲有,按键是好的,即HC165损坏;


2.查键扫脉冲无,查该信号传输电路。


如显示异常:


1.显示时钟和显示数据两路串行数据信号的有无是前提条件。少一个,即无法正常显示。


2.显示(全体异常),查HC595器件;


3.显示(部分异常),如少位、少段等,查相关位、段驱动电路。


面板电路集锦及简要分析

(之二)


四线端串行数据型面板电路

图1  四线端串行数据型面板电路


四线端:


(1)+5V、GND电源线两根;


(2)主板MCU与面板MCU串行通讯脉冲,来回两根。


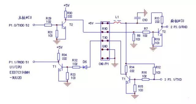
三极管T2集电极是由主板MCU发送来的通讯脉冲;T1是面板MCU去往主板MCU的通讯脉冲。通讯内容仅可大致猜测,甚至也无必要进行猜测。


面板和主板电路上,有同样的两级由三极管构成的反相器,传输此来、回的通讯脉冲信号。采用三极管做为串行数据的通讯电路,比之在两只MCU之间对通讯脉冲直接传输,起到阻抗变换、提升抗干扰能力的作用。每路脉冲经反相又反相之处理,信号的性质未变,但信号线的阻抗大大降低,这为较好的消噪带来了可能。通讯电路如图2所示。

图2 由晶体管反相器构成的通讯电路


通常,面板具有MCU或PIC器件时,这说明面板有了一定的智能化处理问题的能力,如通讯中断,可报出“主板CPU异常”等示警。但这可能仅仅是检修者的一厢情愿——由于程序员的懒惰等原因,也可能在通讯中断时,和无MCU器件的面板一样,仍然会以88888、-----及无显示的现象,来“告知”通讯中断故障。这真是无奈的不该有的事情。


因而在异常状态,可通过检测两路串行脉冲的有无,来进行故障判断。


检测两路脉冲的有无,并不是要点。如何才能检测到两路脉冲的有无,才是关键;采用什么仪器来检测并不是要点,在什么时机进行检测,才是关键!


这是因为:当甲方电台呼叫乙方电台,若乙方电台久无回应时,甲方电台也会在无奈中停止了呼叫。在上电后的常态,可能会出现两路脉冲同时俱无的现状,这使得我们判断显示异常是主板的问题还是面板的问题,陷入茫然,从而丢掉检测目标。


注意检测时机,则能锁定目标:在上电瞬间检测串行数据的有无!


(1)主板MCU已经发送呼叫信号,这可以在T2的基极或集电极方便地检测到,而在T1身上检测不到回应信号。可判断是面板MCU没有工作;


(2)面板MCU已经发送呼叫信号,这可以在T1的基极或集电极方便地检测到,而在T2身上检测不到回应信号。可判断是面板MCU没有工作。

从而为进行下一步的相应检测,指明了方向。

当然不能忽略了由四只三极管构成的脉冲传输电路的好坏。


面板电路集锦及简要分析

(之三)


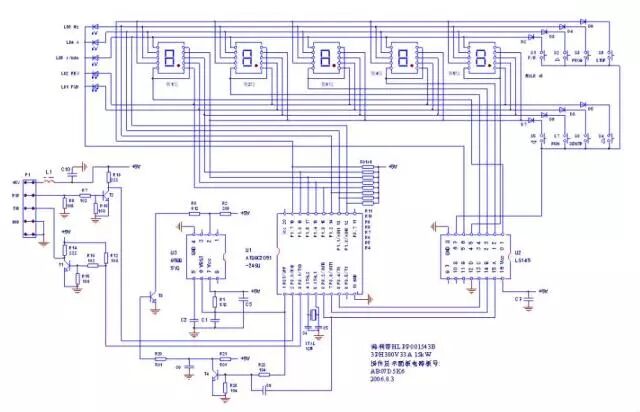
五线端串行数据型

图1 五线端串行数据型面板电路图

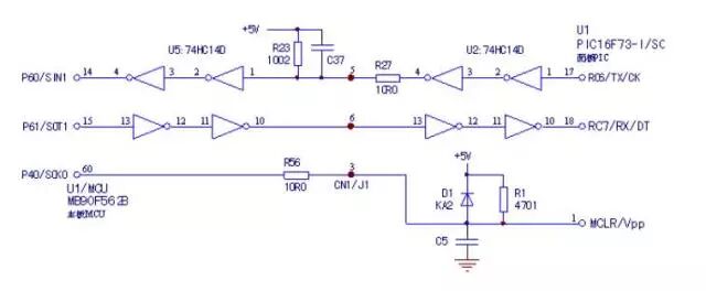
图2 主板MCU与面板PIC通讯电路


五线串行数据型:


(1)+5V、GND电源线两根;


(2)主板MCU和面板PIC的来回通讯脉冲(两根)。


(3)多一根面板PIC系统复位控制线。如图2所示,U1的1脚已有由R1、C5、D1构成的复位电路,但同时该脚也引入主板MCU发送来的复位指令。前者可称为“自复位”电路,后者可称为“外复位”电路。


显然,主板MCU具有面板是否可以工作的生杀大权。修过一例类似电路的故障:面板显示88888,一切操控失常。在断开R56后,面板操控与显示正常,整机运行正常。这起码说明两个问题:


(1)可能为主板MCU的引脚内电路坏掉,输出错误的复位指令;


(2)事情恐怕又要推到无辜的程序员身上,或其它无法猜测的原因。


我宁愿相信是第一种原因。我不愿相信是第二种原因,人心不该变得这么九曲回肠,让人费解。


掌握面板及相关通讯电路的原理,并非仅仅是为了检修面板电路,更为要紧的是由此判断主板MCU的工作状态。


返回列表